编者按:为深入落实立德树人根本任务,进一步推进本科教育教学审核评估工作,展现各二级学院在本科人才培养和教育教学改革方面的举措、成效与特色,学校特组织开展“本科教育教学审核评估学院巡礼”活动。本期巡礼学院:护理学院。
一、学院简介
1.历史沿革
九江学院护理学院办学历史可追溯至1901年创办的但福德医院附设护士学校,是我国最早开展护理教育的学校之一。历经百年发展,学院在护理教育领域积累了深厚底蕴。1973年,开办中专护理教育;1995年,升格为大专护理教育;2003年,开设护理学本科专业;2005年,正式成立护理学院。目前,学院设有护理学和助产学两个本科专业,在读本科生947人,在职教职工40人,形成了从专科到本科的完整教育体系。

2.师资队伍
学院高度重视师资队伍建设,采取“引育结合”“以老带新”“护教协同”等多种方式,构建了一支以专职教师为主体、各教学医院兼职教师为辅助的“双师型”师资队伍。现有专职教师24人,其中具有高级职称和高学历的教师14人,博士及在读博士9人,双师型教师占比高达95.8%。此外,学院还聘请各教学医院及实践基地兼职教师40人,师资力量雄厚。学院拥有市“双百双千”人才3人,博士生导师1人,硕士生导师5人。2020年,护理学专业教学团队获批江西省高水平本科教学团队立项。近年来,教师在教学竞赛中表现优异,2020年获江西省青年教师教学比赛二等奖,校级教学比赛中获三等奖4项、二等奖2项,展现了学院师资的高水平与竞争力。


3.专业建设
学院目前设有护理学(始建于2003年)和助产学(始建于2020年)两个本科专业。自2019年护理学专业获批江西省一流专业以来,学院通过一系列举措推动专业建设,包括引进和培养高素质人才、强化临床实践能力、打造应用型人才培养特色、深化课程建设与教学改革、加大实验及实践平台建设力度、拓展基于专业的社会服务等。2022年,在第二轮江西省本科专业综合评价中,护理学专业排名全省第二,并获批江西省四星专业。护理学院实验中心于2022年顺利通过江西省实验教学示范中心复审;2023年,学院获批江西省养老服务人才培养实训基地,同时成为一带一路暨金砖国家技能发展国际联盟会员单位,专业建设成效显著。




4.教学改革
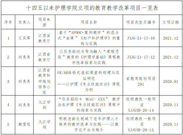
学院以OBE(成果导向教育)理念为指导,围绕毕业生能力需求推进课程建设与教学改革。重点开展以产出为导向的教学设计、以创新能力培养为导向的课堂改革、以持续改进为目标的课程考核与质量评价。自“十四五”以来,学院建设省级一流课程2门,校级一流及示范课程11门,立项省级教学改革项目3项、教育部协同育人项目5项,并获得校级教学成果奖一等奖2项、二等奖5项。这些成果充分体现了学院在教学改革中的创新与实践能力。






5.社会服务
学院积极深化服务地方能力,成立了由高学历、高职称教师领衔的专项社会服务团队,包括院前急救护理团队、社区老年护理团队和人文护理团队,服务于江西卫生健康事业和地方社会发展。

6.急救教育普及
学院依托急救教育学科优势,与九江市红十字会、九江市医疗急救中心合作,共建急救科普服务平台,创立“3+X”急救教育模式,整合政府政策、专业资源和社会资源,形成可复制、可推广的范式。2021年,参与红十字会应急救护培训42场,培训3192人次,覆盖政府机关、学校、医院、企业等单位;2022年,开展培训8场;2023年9月,牵头申报并获批第二批全国学校急救教育试点学校;2024年,牵头成立九江学校急救教育联盟。2023-2024年,共开展急救培训22场,培训学员1560人次,实现学校新生急救培训全覆盖。学院与九江市医疗急救中心签订协议,建立校外实践基地,获批横向课题经费15万元,“院前急救虚拟教研室”获批2023年校级虚拟教研室。


7.养老服务人才培养
为服务地方养老事业,2023年学院依托护理实验中心及社区护理教学团队,被江西省民政厅认定为江西省养老服务人才培养实训基地。这是继实验教学示范中心后,学院第二个省级教学平台。学院每年为九江地区养老机构开展养老员培训及等级评定工作,多名教师入选民政局专家库,团队获养老机构及企业横向课题经费25万元。

8.心理健康教育推广
学院依托人文教研室心理教育优势,通过培训讲座、赛事参与、课题教材开发、课程建设、咨询辅导、自媒体宣传等途径,推广心理健康教育。自“十四五”以来,教师参与江西省“百场辅导进百校”活动,在中小学及企事业单位举办讲座30余场;担任江西省首届女性职业规划大赛及广东省第九届大学生职业规划大赛评委;参与编写《心理健康与职业生涯》国家教材,立项教改课题1项,获教育集团横向课题经费30.5万元。学院开发《爱情心理学》等线上精品课程,覆盖全国1052所学校,教师担任九江市青少年心理健康服务中心咨询师,提供超800小时咨询服务,自媒体推送500余篇原创文章,阅读量超百万次。



二、育人特色
特色一:党建铸魂强根基,思政赋能育新人
学院党委以习近平新时代中国特色社会主义思想为指导,以“红细胞”党建品牌为抓手,推动党建与人才培养、教学科研、社会服务深度融合。“红细胞”品牌获校级优秀党建品牌称号,经验做法被新华社、人民网等主流媒体报道数十次。学生党支部建设成效显著,2022年立项党建课题1项,2023年党支部书记胥杜鹃获江西省最美辅导员提名奖,2024年学生党支部获评校级标杆党支部。


学院将思想政治教育融入育人全过程,以课程思政和第二课堂为载体,开展美玉讲坛、红细胞课堂、学科赛事、社会实践、志愿服务等活动,获江西省“红色走读”优秀团队2项,校级微团课大赛二等奖1项、三等奖3项,连续四年获九江市“三下乡”优秀服务队称号。






特色二:三位一体育人才,协同创新结硕果
学院以省级一流本科专业及护理学硕士点建设为契机,秉持“仁爱、专精、协同、创新”院训,形成“护教协同、科教融合”理念下“重人文、强实践、促科研”的人才培养模式,构建“层次+模块+环节”(LML)实践教学体系。“十四五”期间,学生在国家级护理技能大赛华东分区赛获二等奖1项,一带一路校园急救赛优秀奖1项,江西省职业规划大赛铜奖1项,机器人及人工智能大赛全国三等奖1项、省级三等奖1项。学生发表论文8篇,参与专利4项,获校级创新创业大赛银奖4项、铜奖5项,立项国家级创新创业项目1项、省级7项。


三、未来发展规划
学院将围绕九江学院“3353”战略及《应用型转型发展三年行动计划(2024-2026)》,坚持立德树人,以应用型人才培养为中心,优化师资队伍,打造省级高水平教学科研平台。未来将推动护理学科与新工科、新医科、人工智能融合,开展中德国际专业认证,实现护理专业硕士点突破及中外联合培养硕士研究生,聚焦地方大健康需求,建成特色鲜明、省内一流、国内知名的应用型学院。
护理学院供稿
责编:向真 审核:黄冬久 汪浩