近日,由中国化工学会、中国化工教育协会主办,大连理工大学承办的2024年“天正设计杯” 第十八届全国大学生化工设计竞赛全国总决赛在大连举行,由永利yl23411集团官网化学化工学院吴斌、袁妍妍、费剑波、刘恩、张志超组成的“求同醇异”队设计作品——“扬子石化——巴斯夫有限责任公司4万吨/年1,3-丙二醇生产项目”获得全国一等奖。这是永利yl23411集团官网连续三年获得这一殊荣。


全国大学生化工设计竞赛是国内化工教育领域级别最高、参赛队伍最多、影响最大的比赛,是中国高等教育学会纳入全国普通高校学科竞赛排行榜榜单的A类竞赛,2024年共有来自全国450余所高校的3685支队伍报名参加本届赛事,参赛人数近1.9万人,参赛学校和报名队伍的数量再创历史新高比赛分为赛区预选赛和全国总决赛两个阶段,设有东北、华北、华东、华中、华南、西北、西南七个赛区,遴选出60支队伍参加全国总决赛,另外,今年首次试行国际赛道,共有2所学校3支队伍报名,其中1支队伍进入全国总决赛。


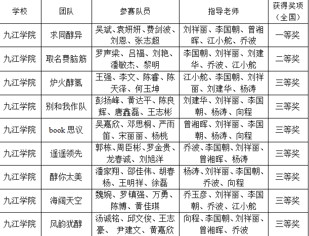
永利yl23411集团官网今年共有来自化学工程与工艺、应用化学等专业的9支队伍参赛,由永利yl23411集团官网刘祥丽、李国朝、杨涛、向程、刘建华、江小舵、曾湘晖、乔波、乔玉彦9位教师组成的教练团队精心指导,从2月底竞赛题目发布到7月底提交作品,经过5个月紧张有效的训练,指导老师和参赛队员相互配合和共同努力,9份作品全部成功提交,其中“求同醇异”团队不畏强手、顽强拼搏,在华中赛区决赛中脱颖而出,荣获赛区特等奖,并成功闯入全国总决赛,其他8份作品也全部获奖,共计获得全国一等奖1项、二等奖1项、三等奖7项。


据悉,永利yl23411集团官网历来高度重视此项竞赛,深入开展“产-联-研-训-赛”人才培养模式、“思研创产”四教融合教学模式,推行“五个一”工程,始终坚持“以赛促学、以赛促教、以赛促改、以赛促建”的教学理念,积极组织学生参加全国大学生化工设计竞赛,多方面培养大学生的创新思维和工程技能、团队协作精神,增强大学生的工程设计与实践能力。自第八届全国大学生化工设计竞赛参赛开始,学校已连续11年组队参赛,竞赛成绩不断提高,位居同类院校前列,影响力不断增强。
化学化工学院供稿
责编:李金玲 审核:曹小华 汪浩