为支持国际中文教育事业,满足各国中文学习者的需要和海外教学机构对国际中文教育志愿者(以下简称志愿者)的需求,教育部中外语言交流合作中心(以下简称语合中心)拟启动2026年志愿者选派工作。现将具体事宜通知如下。
一、岗位信息
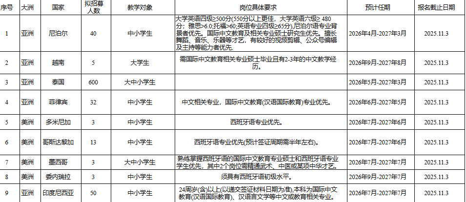
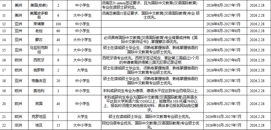
面向全国各类学校招募国际中文教育志愿者,根据岗位要求的赴任时间和签证进度,不同国别志愿者岗位分批截止报名。岗位信息、报名时间及报名条件详见附件岗位信息表。
(备注:永利yl23411集团官网合作建立的柬埔寨王家研究院孔子学院2026年预计招募30名国际中文教育志愿者,报名工作将于2026年3月启动,欢迎校内外学生届时报考该岗位。)
二、报名
(一)报名对象
2026年本科及以上毕业生、在读研究生、国际中文教育志愿者项目往届志愿者,部分岗位可接受中小学在职教师报名。
(二)报名程序
1.报名者须登录《中外语言交流合作中心项目管理平台》(以下简称管理平台)https://pmplatform.chinese.cn,注册新用户,填写基本信息,选择“国际中文教育志愿者服务平台”业务模块进入;已注册过的用户请用原有账号和密码登录;
2.在线填写中、英文《国际中文教育志愿者报名申请表》(以下简称《申请表》), 点击提交后,在线生成PDF文件并打印, 本人签字后扫描上传到服务平台;
3.完成《申请表》在服务平台上传后,系统将自动生成《国际中文教育志愿者综合情况审核表》(以下简称《审核表》), 请报名者打印并本人签字;
4.将上述中、英文《申请表》及签字后的《审核表》原件和学历学位证书复印件,普通话、外语证书等材料复印件提交给学校国际合作交流处(行政楼北402室)审核。
5.我处审核后择优向语合中心推荐。
6.语合中心综合评审后结合报名情况确定参加考试人选(候选人)。请报名者关注管理平台及注册邮箱通知,保持手机畅通。
三、选拔
经语合中心审核通过的志愿者候选人将参加语合中心统一组织的选拔考试,主要考察专业知识、教学技能、跨文化交际能力、外语沟通能力和适应能力等。第一批岗位选拔考试预计在2025年11月末举行,第二批岗位选拔考试预计在2026年4月举行,具体安排以后续通知为准。
四、培训
语合中心将根据选拔考试成绩并结合外方意见,确定参加储备培训人员名单。储备培训将根据项目需要分期分批进行,具体安排另行通知。
五、录取
语合中心将根据外方最终确认的可派出岗位数量、选拔考试及培训综合考核成绩确定志愿者录取名单。
六、派出及留任
志愿者派出时间根据各岗位具体要求和实际情况确定,任期通常为一学年。如外方提出需求,履职考评合格的志愿者可申请留任,原则上不超过三年。派出前,由推荐学校与志愿者签署《国际中文教育志愿者出国任教协议书》。
七、待遇
志愿者的生活津贴、住宿、保险、国际旅费等待遇按照国家有关规定执行,完成任期且履职考评合格的志愿者可根据《教育部办公厅关于做好普通高等学校毕业生赴国外担任汉语教师志愿者服务期满相关工作的通知》(教学厅〔2012〕3号)享受相关优惠政策。
八、其他
1.建议报名者报考前全面了解目的国国情和岗位要求,在与家人充分沟通、理性评估基础上,自愿参与项目。
2. 除因赴任国突发重大自然灾害、战争或重大疫情、志愿者 个人家庭发生重大变故、个人健康出现无法赴任的情况等客观原 因外,原则上参加培训并最终被录取的志愿者应遵守项目流程,按计划派出。
3.项目可能因目的国相关政策、任教机构岗位变动、重大突 发事件等客观因素发生调整,最终派出以实际情况为准。
九、联系方式
联系人:余老师
联系电话:0792 8313811
邮箱:international@jju.edu.cn
附件:2026年国际中文教育志愿者岗位信息表
2026年国际中文教育志愿者岗位信息表
报名要求:
1.2026年本科及以上毕业生,在读研究生,国际中文教育志愿者项目的往届志愿者,部分岗位可接受中小学在职教师。鼓励掌握赴任国语言、专业为国际中文教育(汉语国际教育)、具有教学经验、具有中华才艺特长、持有《国际中文教师证书》者踊跃报名;
2.具备良好的品德修养和业务素质,志愿从事国际中文教育工作,具有奉献精神,有较强的团队协作意识,品行端正,无犯罪记录;
3.身心健康,具有良好的心理素质和适应能力;
4.掌握中文、中华文化、当代中国国情和教学理论基本知识,具备熟练的外语沟通能力和较好的跨文化交际能力、中文教学实践能力;
5.普通话达到二级甲等水平,赴欧美和大洋洲志愿者原则上英语应至少达到大学英语六级425分或相当水平,赴其他地区志愿者英语达到大学英语四级425分或相当水平,或者熟练掌握赴任国语言;
6.原则上年龄在21至50周岁之问。
7.除满足以上基本条件,还须满足各岗位具体要求,详见下表(岗位以报名截止时间先后排序)。

